
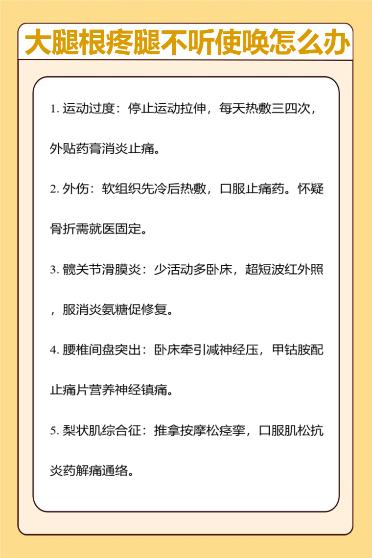
大腿根疼腿不听使唤可能是运动过度、外伤、髋关节滑膜炎、腰椎间盘突出症、梨状肌综合征等因素,需要针对病因治疗,可采取的方法有休息、药物治疗、物理治疗等。
1. 运动过度:长时间或高强度运动,导致大腿根部肌肉乳酸堆积或轻微拉伤,引起疼痛和腿部活动受限。应立即停止剧烈运动,进行适当的拉伸放松。可对疼痛部位进行热敷,每次15 - 20分钟,每天3 - 4次,促进血液循环,缓解疼痛。也可遵医嘱外用云南白药膏、双氯芬酸二乙胺乳胶剂、消肿止痛酊,减轻炎症和疼痛。
2. 外伤:如碰撞、摔倒等导致大腿根部软组织损伤甚至骨折,出现疼痛、活动障碍。若为软组织损伤,受伤24小时内冷敷,减少出血肿胀;24小时后热敷。疼痛明显时遵医嘱口服布洛芬缓释胶囊、三七伤药片、活血止痛胶囊。若怀疑骨折,需立即就医固定治疗。
3. 髋关节滑膜炎:多因髋关节扭伤、劳损等引起,滑膜充血水肿,产生疼痛,影响腿部活动。要减少髋关节活动,必要时卧床休息。可进行超短波、红外线等物理治疗。遵医嘱口服滑膜炎颗粒、塞来昔布胶囊、氨基葡萄糖胶囊,促进恢复。
4. 腰椎间盘突出症:腰椎间盘退变、损伤等致髓核突出,压迫神经根,引起大腿根部疼痛、下肢麻木无力。应卧床休息,可进行牵引治疗。遵医嘱服用甲钴胺片、腰痛宁胶囊、洛索洛芬钠片,营养神经、减轻疼痛。
5. 梨状肌综合征:因臀部外伤、劳损等使梨状肌痉挛,压迫坐骨神经,导致大腿根及下肢疼痛、活动异常。可通过按摩、推拿放松梨状肌。疼痛严重时遵医嘱使用氯唑沙宗片、美洛昔康片、舒筋活血片,缓解肌肉紧张和疼痛。
日常要注意避免过度劳累和剧烈运动,保持正确的坐姿和站姿,注意关节保暖。若症状持续不缓解或加重,应及时就医。